《壹苹新闻网》日前独家报导美女抽脂竟导致脚趾坏死、洗肾,知名医美诊所恒美学甩锅「场地租借」、「麻醉团队外包」,本案经过数月发展,衍生其他案件。

林女因抽脂导致肾衰竭、多重器官并发症,目前仍持续定期洗肾。家属提供
林女因抽脂导致肾衰竭、多重器官并发症,目前仍持续定期洗肾。家属提供

立法委员陈昭姿今天上午召开记者会,拿出吹哨者影片,指出谢忠佑疑似违法让护理师对患者抽脂,卫福部医师司司长刘越萍则说,根据影片内容,很明显违反《医师法》第28条,也就是俗称的密医行为。

谢忠佑控遭护理师威胁。读者提供
谢忠佑控遭护理师威胁。读者提供

但该影片从何而来?谢忠佑反控,某位护理师拍摄或教唆他人拍摄手术室内的影像,侵害医疗伦理,案件已经不是单纯医疗纠纷,还涉及其他刑责。谢忠佑说,该名护理师先前以此影片做为威胁,向他勒索14.5万元,因此前往松山分局提告恐吓取财、妨害秘密等罪。

谢忠佑声明强调,与林姓患者医疗纠纷一案已经进入司法程序,尚待医疗鉴定结果,只要相关单位提出调查需求,会全力配合,绝不推诿;另就护理师偷拍一案已经报案。

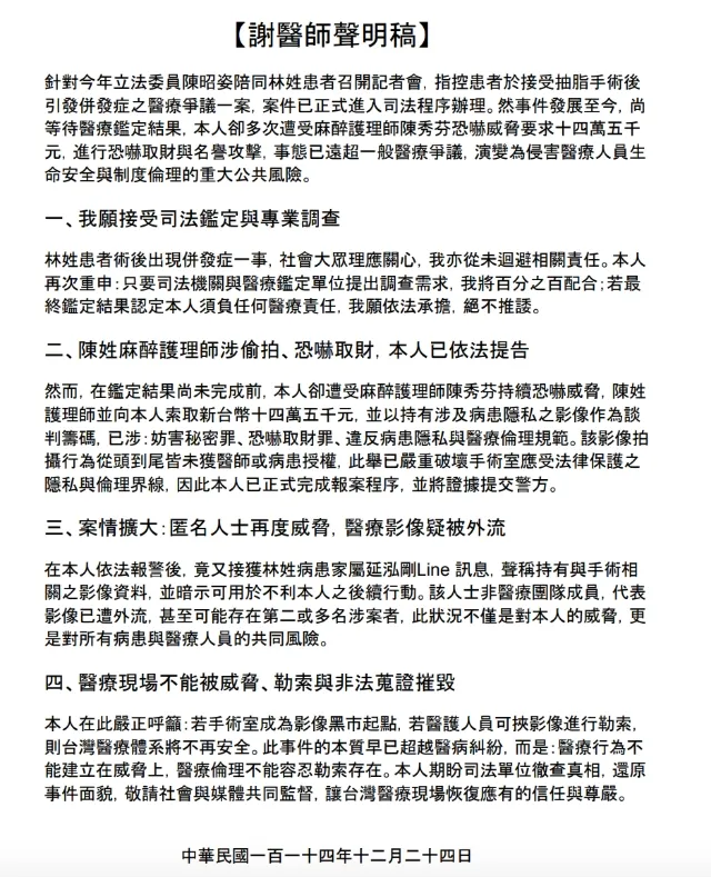
谢忠佑发出声明稿。翻摄画面
谢忠佑发出声明稿。翻摄画面

火線話題 | 恒美学爆密医 抽脂惨沦洗肾

這篇報導屬於「 恒美学爆密医 抽脂惨沦洗肾 」主題


點擊閱讀下一則新聞 點擊閱讀下一則新聞
平安夜、圣诞节、跨年接连来 警政署再加强维安!应变小组24小时运作不间断