民众党前发言人李有宜11月30日宣布退出民众党,并请辞党职,外界认为与民众党主席黄国昌力推三重、芦洲区主任周晓芸空降新北市议员选举有关。近日民众党代表卓志钢正在连署发动临时党代表大会,要求《选举决策会管理办法》中增订「提名名单公布之明确时程」。
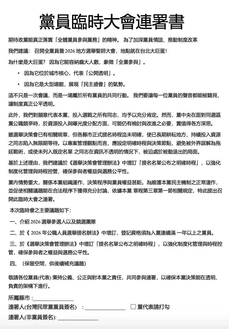
昨日又有支持者在群组上疯传「党员临时大会连署书」,号召党员在台北大巨蛋开临时大会。连署书一出,民众党支持者引起广大讨论,有人质疑「大巨蛋场租一场至少105万!哪来这么多钱借场地」、「大巨蛋不是不能租借做政治活动?」
该连署书提及,临时会之主要议题包括,介绍2026选举参选人以及竞选团队;于《2026年公职人员选举提名办法》中增订,登记资格须为入党连续满一年以上之党员;于《选举决策会管理办法》中增订 「提名名单公布之明确时程」,以强化制度化管理与时程控管,确保参与者之权益与选务公平性。
民众党上午举行党团记者会,针对有党代表发起连署开临时会,要求「公布提名时程」。黄国昌回应,秘书长周榆修有向他报告,有党代表连署要到大巨蛋开党代表大会,「我听了有点吓一跳,民众党代表仅151位,要到大巨蛋去开我真的有点惊讶,且大巨蛋不能举办政治活动,不过民众党是有制度的政党,会按照制度办理。
黄国昌强调,民众党中央委员会与选对会都是按照今年8月党代表大会所通过的提名条例,按照程序公开透明进行;选区秉持「先易后难」原则,提名相当顺利,党内每一波提名都会公告;且以议员提名时程来看,民众党早于蓝绿两党开始起跑。
火線話題 | 民众党退党潮
這篇報導屬於「 民众党退党潮 」主題
點擊閱讀下一則新聞